Nike+ Companion

iOS, Windows Phone & Android App

The ultimate personal trainer—fully loaded with 100+ workouts, clear instructions on every move, and a plan to get you fitter than ever.

Overview

The N+KT App is an experience that will be built for the Mobile phones that allows users to take their experience using Nike + Kinect training beyond the console experience. Users will be able to view their Console activity, get notified when scheduled sessions are coming up, and connect with other XBOX/Nike+ users.

The mobile experience should recognise and reward the users hard work on console. At any time, they can open the app to view their progress towards being Athlete Fit, shown both by program and through individual session analysis. The app will act as a social hub with updates from friends and will unlock rewards to celebrate your accomplishments.

Objective

Get the users engaged - Get all the athletes connected to the N+KT experience outside of their living rooms to support their programs, activity, and competition with the N+KT community.

User Flow

Global User Flow


Activity


Friends & Leaderboards


Me & Settings


Wireframes

Home Panorama - Structure


Activty Session


Completed Program Session


Partner Workout


Friends Fuel Details


My Profile


Home Screen Design


Tles


Activity & Session Detail

My Activity

This provides an overview of the user’s activity, beginning with the calendar view. It documents all previous and future kinect activity, allows users to click-through to and navigate multiple activity on any given day, and details all Nike+ activity.


Session Pages

All activity the user engages in is represented here. This information is relevant to the user and is made-up of session details, drill lists, leaderboards, trainer tips, cheers and rewards.


Session Details

This section provides an overview of the user’s session. It provides context to their sessions by surfacing the most relevant and valuable metrics.


Drill List

This provides a chronological list of drills that the user has engaged in, during their previous session. This covers warm-ups, circuits, challenges and cooldowns. It also calls-out completed and incomplete sessions.


Leaderboards

The leaderboard documents the user’s performance during a challenge, while in competition against their community of friends. From here users (who are involved in the challenge) can poke friends who haven’t competed, which further encourages social activity. The leaderboard appears for a maximum of 7 days before refreshing to reveal the leaderboard for the next challenge.


Session Description

These are standalone click-throughs that give further information about the sessions.


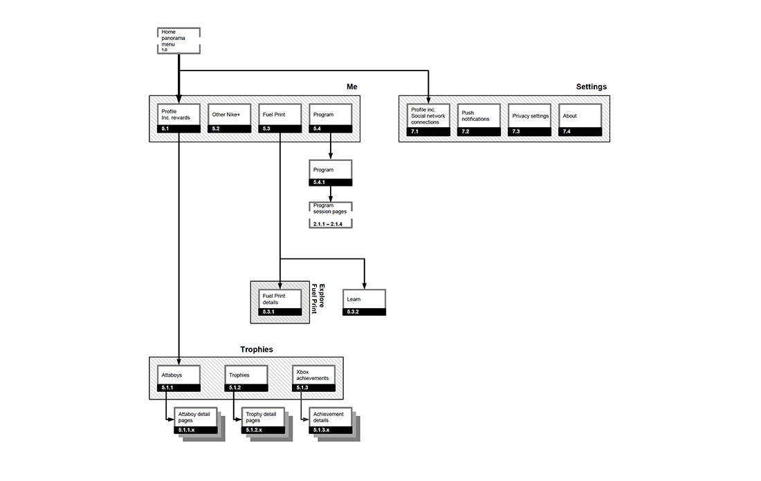
ME - Personal Dashboard

ME acts as a hub for all of the user’s personal n+kt activity. It houses information such as fuel print, programs and rewards and allows the user explore their n+kt journey in greater detail. If the user has yet to participate in any activity, this space prompts them to begin a program.


Trophies & Attaboys

This section celebrates achievement and enables the user to access rewards and video attaboys. The section utilizes two separate pivots.

Clicking the attaboy reveals a full screen video and on completion, reverts to a summary screen of the attaboy. Clicking trophies shows the name, icon and brief description of the award.


Fuel Print

This section allows the user to explore their current and previous 5 fuel print scores. Exploration utilizes the panorama system, with the central state being the user’s fuel print. Swiping left reveals the fitness sub pillars, while swiping right shows the athleticism sub pillars. Below each is a breakdown of the exercises that help build the sub pillar.

The navigation is looped so the user can continuously rotate through the information.


Program

This provides the user with an overview of their current program, or previous program if they’ve yet to start a new one.

After the overview screen the user accesses the entry screen which provides a full breakdown of the program. Then by swiping right, users can see the progress they’ve made on a week to week basis.

Impact

Nike+ Kinect Training has been labelled ‘the best exercise game yet’ by Fast Company, while ESPN said it was ‘more immersive than any other fitness game’. A personal trainer for every kind of athlete in the world.

Nike+ Kinect Training became the best-selling Kinect title, redefining the training @ home experience and giving everyone the chance to reach their fitness potential.

Yale 2 You

Go Back Home

See My Approach